Lataa ilmaiset PowerPoint kuvauspohjat täältä: linkki
Useita kymmeniä ilmaisia PowerPoint kuvauspohjia vapaasti hyödynnettäviksi esimerkiksi luonnosteluun, ideointiin, innovointiin ja konseptointiin tms., tai vaikkapa vain inspiraation lähteeksi. Kuvauspohjat ovat ns. one-pagereitä, eli yhden sivun pohjia ja kanvaaseja eri asioiden esittämiseen.

Lataa tästä PowerPoint Kuvauspohjat pptx
PowerPoint Kuvauspohjat myös pdf-formaatissa: linkki.
Kuvauspohjissa on hyödynnetty Intersection Groupin Enterprise Design lähestymistavan EDGY-elementtejä, jotka ovat yksinkertaisia, selkeitä ja helppo oppia, joita ymmärtävät kaikki. EDGY perustuu alla olevaan näkökulmamalliin ja sen kysymyksenasetteluun.

EDGY kuvauspohjien avulla voimme tarkastella muutostarvetta eri näkökulmista ja arvioida:
- hyödyllisyyttä liiketoiminnan kannalta,
- haluttavuutta asiakasnäkökulmasta, ja
- toteuttamiskelpoisuutta operatiivisen toiminnan ja arkkitehtuurin kannalta.

EDGY elementit (PowerPointiin, Draw.io:hon, Miroon ym.) voi ladata täältä: linkki.
Mitä on Enterprise Design ja EDGY? Johdanto täällä: linkki
Kaikki kuvauspohjat ovat samassa pptx-tiedostossa. Kopioi haluamasi slidet ja kuvauselementit kulloiseenkin tarpeeseen! 🙂

Tutustu EDGY kuvauskieleen EDGY Cookbookin avulla. Laaja kirjanen, myös pdf-versiona.

EDGY tools
PowerPoint:in lisäksi voit kokeilla EDGY:ä esim. ilmaisessa Draw.io -välineessä. Lataa EDGY-23-drawio-stencils.xml tiedosto täältä EDGY Tools, tallenna se levyllesi, ja pudota se Draw.io välineeseen, ja pääset kuvamaan hyvällä välineellä tarkkaresoluutioisia kuvia!
EDGY kuvauksia voi tehdä useilla eri välineillä:
- Draw.io (toimii erinomaisesti Confluencen kanssa, jolloin sisältöön voidaan yhdistää tekstiä, kuvia ja taulukoita)
- Draw.io on saatavilla ilmaisena selainpohjaisena versiona Diagrams.net, sekä työasema client -versiona Draw.io Desktop
- Miro
- QualiWare (järeä EA-väline repositorioineen)
- BlueDolphin
- PowerPoint (stencils)
EDGY välineistä tarkemmin Intersection Groupin sivuilta.
- EDGY Tools (täältä saat myös mm. Draw.io stencils kuvakkeet)
Esimerkkejä kuvauspohjista
Liiketoiminnan muotoilu (Enterprise Business Design)
Tämä VENN-diagrammi soveltuu useimpiin käyttötarkoituksiin, sillä se huomioi kaikki merkitykselliset näkökulmat ja niiden leikkaukset. Enterprise Design -lähestymistavan idea on tarkastella kokonaisuutta, ja huomioida kaikki eri näkökulmat, kokonaisvaltaisesti.

Enterprise Design Model
VENN-diagrammin sisältö…

Versio…

Enterprise Design Wheel
Ohje..

Kuvauspohja…

Enterprise Design House

Enterprise Design Triangle

Identiteetti -näkökulma: liiketoiminnan tarkoitus, tavoitteet
Tarkastelussa Identiteetti, eli (liike)toiminnan tarkoitus, sekä organisaatio itse ja sen brändi. Liiketoiminnan tarkoitus kuvaa organisaation liiketoimintaideaa (yksityinen sektori), toiminta-ajatusta tai tehtävää (kuten julkishallinnossa). Identiteetti-näkökulma käsittää asioita kuten mission, vision, arvot ja periatteet sekä strategian. Strategisista tavoitteista kehittämisohjelmiin ja -hankkeisiin, business tarnsoformaatioihin jne.

Identiteetti = mihin me identifioidumme, mikä on toimintamme tarkoitus ja sisältö, millainen on kulttuurimme, millainen on tarinamme, keitä me olemme, mikä on meidän tehtävä, missio, visio, strategia jne.
Toiminnan kuvaus

Toiminnan tarkoitus

Identiteetti
Missio, visio, arvot, periaatteet – tässä kiteytyvät liiketoiminnan identiteetti ja tarkoitus.

Story Map – Meidän tarinamme
Esimerkiksi brändiviestintään…

Visio
Vision kirkastamiseen…

Tulevaisuustutka

Mitä asioita, tapahtumia, ilmiöitä toimintaympäristöömme ilmaantuu, joihin voisi, pitäisi tai täytyisi reagoida. Tulevaisuustutka ja aikaperspektiivi…

Toinen versio…

Tulevaisuuskolmio
Tämän työkalun avulla voimme hahmottaa nykytilanteessa vaikuttavia asioita: mitkä asiat ajavat meitä muutokseen (työntövaikutus), mitkä vetävät kohti uutta (imuvaikutus) ja mitkä asiat hidastavat tai jarruttavat tai pitävät kiinni nykyisessä (painolasti).

SWOT-analyysi toiminnastamme
Wanha kunnon skaalatuva analyysityökalu niin ylätason strategiseen suunnitteluun kuin yksittäisten kehittämishaasteiden ja ongelmien jäsentelyn apuvälineeksi…

Tilannearvio toiminnastamme: mikä on huonosti, mitä ratkaisuja tilanteeseen
Missä olemme nyt, mitä tavoittelemme, mitä ongelmia nykytilanteessa on ja miten voimme niitä parantaa. Tervehenkinen itsearviointi on hyödyllistä, joko säännöllisin välein tarkasteltuna tai laaja-alaisten liiketoimintamuutosten edellä…

Strateginen suunnittelu

Strategiaprosessin kuvauspohja, johon voidaan kuvata esim. vaiheiden lopputulokset, toimenpiteet ja tuotokset. On hyödyllistä kuvata strategiaprosessi ohjaamaan strategista suunnittelua.

Strategia
Strategian kiteyttäminen yhdelle sivulle, kun kyseessä on esim. strateginen muotoilu…

Strategiakartta
Ylätason ”karkeasuunnittelun” apuväline…

Strategiakartta (Balanced Scorecard)

Strateginen skenaariosuunittelu
Strateginen skenaario (Wardley Map pohjalla)

Tavoiteanalyysi
Mikä meitä ajaa muutokseen, miksi haluamme muuttaa toimintaamme tai sen rakennetta, mitä haluamme saada aikaan…

Mitä aiomme tehdä…

Tavoitteet
Mitä tavoitteita asetamme…

Toimenpiteet
Miten aiomme toteuttaa tavoitteemme…

OKR
Jos haluamme hyödyntä OKR:ää tavoitteiden ja lopputulosten eli avaintulosten asettamiseessa…

OKR versio…

OKR kehys
Laajennettu toimenpiteillä..

Toimenpidesuunnitelma

Toimenpidesuunnitelma & Gap-analyysi
Mitä muutokset ovat nykytilan ja tavoitetilan välillä, mitä

Siirtymäsuunnitelma
Siirtymän (transitio) sisältöä, joka voi esittää myös strategista skenaariota määrätyllä kohdealueella..

Siirtymäsunnitelman toimeenpano…

Toimintasuunnitelma
Kohti konkretiaa: mihin operatiivisen toiminnan elementteihin muutostoimenpiteet kohdistuvat…

Toimintasuunnitelma, versio 2, vapaamuotoisempi…

Suunnitelma (Plan)
Karkea suunnitelma siitä, mitä tehdään ensin ja mitä sen jälkeen..

Tarkempi suunnitelma…

”Kuka tekee mitä”… eli miten sovitaan eteneminen…

Roadmap (kehittämisen tiekartta)

Golden Circle
Liiketoiminnan ytimen kuvaaminen Simon Sinekin Golden Circle kaavion avulla. Tämä auttaa, jopa pakottaa meitä pohtimaan ensin miksi toimintamme on merkityksellistä (Start With WHY)… Kannattaa katsoa Simon Sinekin inspiroiva TED puhe: linkki (Youtube).

Toiminnan idea
Liiketoiminnan ydinasioiden tunnistamisen apuväline, jonka avulla voimme selvittää 1) mitä asiakkaat tarvitsevat, 2) miten voimme toimia tarpeisiin vastataksemme, ja 3) miksi toimitaan niin kuin toimitaan, eli miten nämä ovat linjassa toimintamme tarkoitukseen ja tavoitteisiin. Nämä kolme näkökulmaa on syytä pyrkiä pitämään linjassa, synkassa…

Sidosryhmäkartta (Stakeholder Map) – organisaation näkökulma

Sidosryhmäanalyysi
Sidosryhmien tunnistamisen ja arvioinnin apuväline…

RACI
Roolien ja vastuiden tunnistamisen apuväline.

RACI matriisi

Tarjooman ja sen a) asiakasarvon sekä b) liiketoiminta-arvon analyysi

Tarjooman arvionti – Boston-matriisi
Boston Consulting Groupin (BCG) -matriisi on wanha kunnon analyysityökalua esim. tuoteportfolion arviointiin. Ideana on ryhmitellä tarjoomaa nelikentään: 1) tähtituotteet, 2) ”lypsylehmät” (vakaan kassavirran tuovat tuotteet), 3) kysymysmerkit ja 4) ”rakkikoirat”. Jälkimmäisistä on syytä päästä eroon. Tähtituotteissa on suurin kasvupotentiaali, mutta vielä korkeat kustannukset. Lypsylehmät ovat turvalista ja taattua kassavirtaa tuottavia, mutta eivät enää juurikaan uusitumiskykyisiä. Kysymysmerkit sisältävät epävarmuustekijöitä, mutta myös suuria mahdollisuuksia…

Riskien tunnistaminen

Riskianalyysi
Esim. ilmiöiden arviointi niiden riskipotentiaalin mukaan..

Ilmiöiden tunnistaminen
Kun haluamme tunnistaa ilmiöiden merkityksellisyyttä omassa toiminnassamme…

Ilmiöiden arviointi

Trendien tunnistaminen

Ongelma-analyysi

Ongelman diagnoosi
Kehittämishaasteen / -ongelman analyysityökalu…

Idea-analyysi

Ideamatriisi

Ideasuppilo

Kehittämistarve (Demand)
Kehittämistarpeen / -haasteen / ongelman kuvaus…

Tarvekartoitus

Liiketoiminnan muotoilu

Eisenhower Matrix
Priorisoinnin apuväline…

Liiketoimintamalli (Business Model Canvas)

Lean Canvas


Konsepti
Konspetoinnin apuväline. Yhdellä sivulla voidaan esittää konseptoitavan muutoksen tai kehittämiskohteen idea…

Konseptisuunnitelma
Konseptiin lisätty tarkentavia kohtia, kuten riskit ja toimenpiteet, kustannukset ja hyödyt…

MVP (Minumin Viable Product / -Service)
Kehittämiskohteen / muutoksen perustelut ja toteuttamisen perusasiat.

Asiakasnäkökulma: asiakaskokemus, asiakaspolut, asiakastarpeet, kanavat

Asiakaspolku (Customer Journey)
Lisätietoja asiakaspolusta ja palvelumallista: Customer Journey and Service Blueprint.

Asiakaspolun analyysi
Apuna myös Customer Journey Management -lähestymistavassa…

…kun halutaan saada asiakasymmärrystä (Customer Insight) …

..kun halutaan kuvata tarkasti mitä asiakaspolun (asiakasprosessin) eri vaiheissa tapahtuu…
Huom! Lukusuunta asiakaspolussa vasemmalta-oikealla, mutta polun vaihen tehtäviä luetaan alhaalta-ylös. Eli polun vaihe on valmis kun sen tehtävät on tehty.

Palvelumalli (Service Blueprint)

Laajennettu versio, ylätason tarina, kuten liiketoiminnan kehittämisvaiheet (valmistelu, konseptointi, toteutus…)…

Tapahtumien kulku (Flow of actions)
Kts. Flow – Virtaus-malli.

Asiakastarpeiden tunnistaminen ja ryhmittely

Asiakastarpeiden luokittelu (Top Tasks)
Tärkeimpien tehtävien / asiakastarpeiden tunnistamisen apuväline, jotta saadaan selville mitkä asiat tuottavat eniten hyötyä ja parasta asiakaskokemusta asiakkaille…

Kanavat (Channels)
Asiakkaan näkökulmasta oleelliset palvelukanavat, kontaktipisteet…

Asiakasryhmät
Asikasryhmien tunnistamisen ja asiakassegmentoinniin apuväline. Kaavion sektoreita voit muuttaa vapaasti.

Sidosryhmäkartta (Stakeholder Map) – asiakasnäkökulma
Asiakas / asiakasryhmä keskiössä.

Arvolupauskanvaasi

Value Proposition Canvas

Arkkitehtuuri -näkökulma: operatiivinen toiminta
Miten toimimme? Millä tuotamme tarjoomamme (tuotteet ja/tai palvelut)..

Target Operating Model (TOM)
Yksinkertaistus organisaation operatiivisesta liiketoiminnasta: mitä tarjotaan, keille, minkä kanavien kautta, miten tarjooma tuotetaan…

Business Design Canvas

Operatiivinen toiminta

Asiakaskokemus ja operatiivinen toiminta
Asiakastarpeiden ja organisaation tarjomien palveluiden kohtaaminen on tärkeä asia kuvata…

Operatiivinen toiminta
Arkkitehtuurinäkökulman keskeinen kuvaus: mitä tarjotaan (palvelut ja/tai tuotteet), mitä tarvitaan tarjooman tuottamisen, miten on organisoiduttu?

Palveluntuottajan näkökulma
Organisaationäkökulma palvelun tuottamiseen..

SIPOC

Liiketoiminnan kartta – Enterprise Map (Milky Way Map)
Kaikki oleelliset asiat voidaan esittää kokonaiskuvassa: a) asiakaspolku ja asiakastarpeet, b) meidän tarjooma (tuotteet ja/tai palvelut), c) kyvykkyydet jotka tarvitsemme tarjooman tuotttamiseen ja d) tarkoitus ja tavoitteet.

Lisätietoja Milky Way Map kuvaustavasta täällä: linkki.
Ekosysteemikartta (Ecosystem Map)

Tarjooma (Offerings)
Mitä teemme ja tarjoamme asiakkaille, eli palvelut ja/tai tuotteet..

Prosessikartta
Mitä toimntaa meillä on, jolla tuotamme tarjoomamme ja teemme liiketoimintaa tukevia asioita, eli prosessit.

Organisaatio
Miten olemme organisoituneet… organisaatiokartta.

Roolit
Millaisia toimijarooleja tai osaamisprofiileja meillä on (kuten esim. työntekijät, tuoteomistajat, palvelumuotoilijat, käsittelijät, esihenkilöt…)

Järjestelmäkartta (Application Portfolio)
Mitä tietojärjestelmiä hyödynämme/omistamme liiketoiminnassamme, esim. ryhmiteltynä toiminnoittan tai oragnsaatioiyksiköittäin.

Toiminnoittain (Business Function) tai kyvykkyysalueittain ryhmiteltynä..

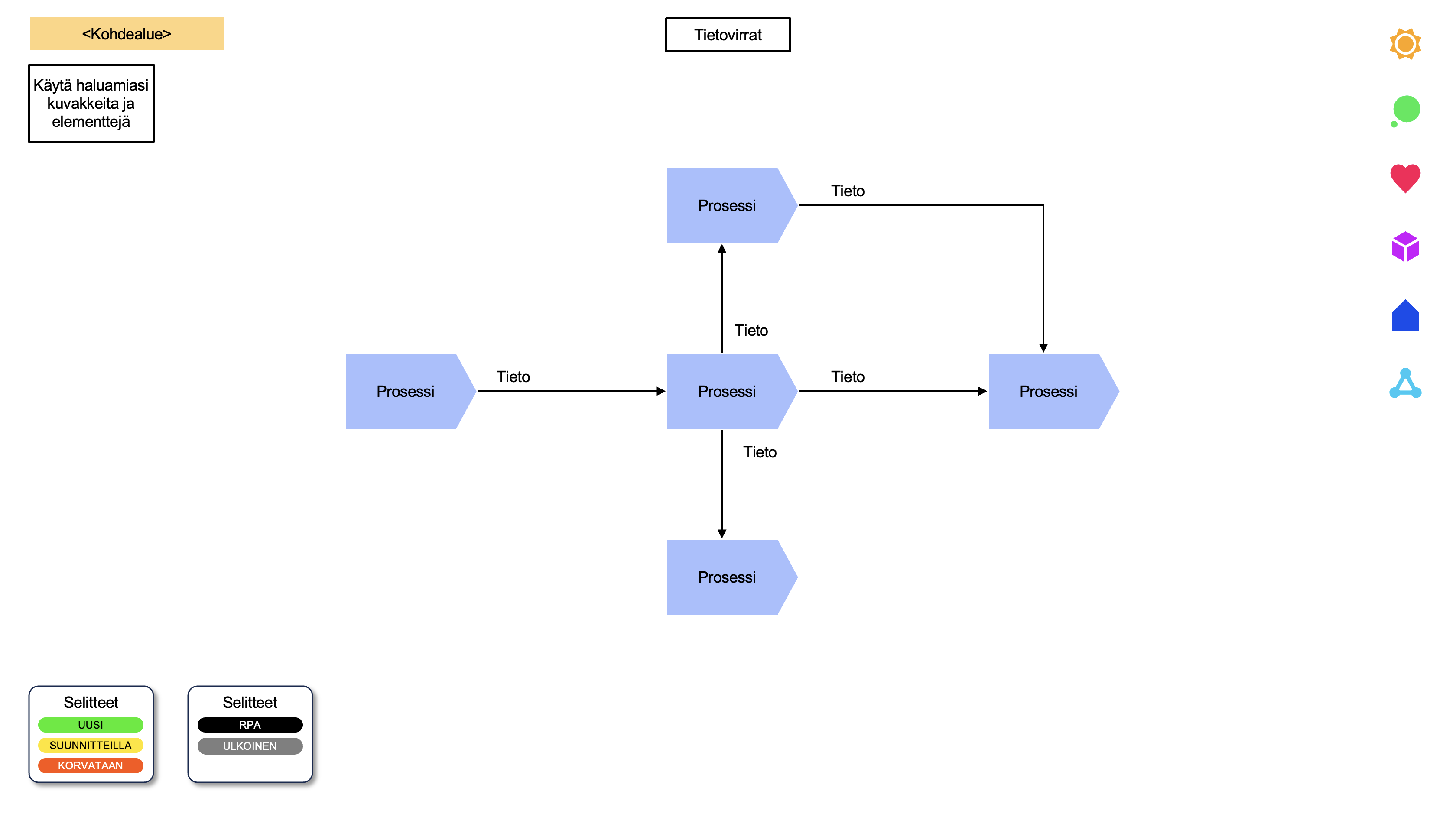
Tietovirrat
Prosessien vuorovaikutus…

Järjestelmien vuorovaikutus, eli järjestelmäintegraatiot…

Kyvykkyyskartta
Liiketoiminnan ”peruskartta”: mitä organisatorisia toiminnallisuuksia meillä tulee olla, jotta voimme toteuttaa tavoitteiden mukaista liiketoimintaa?

Kyvykkyyskartan 2. versio..

Kyvykkyysarviointi

Kyvykkyyskanvaasi
Kyvykkyyskanvaasin avulla voidaan kuvata kyvykkyyden sisältö, eli kaikki oleelliset elementit joista kyvykkyys koostuu, kuten esim. prosessit, ihmiset / roolit / osaamisprofiilit, järjestelmät, tiedot. Lisäksi organisaato sekä palvelut ja/tai tuotteet jotka kyvykkyydellä tuotetaan.

Kyvykkyys
Kyvykkyyden sisältö… Kyvykkyydet sisältävät mm. ihmiset/osaamiset, prosessit, tiedot, järjestelmät, tilat, laitteet jne, jotka kuuluvat yhteen, joita on mielekästä hallita (operoida, johtaa, kehittää) kokonaisuutena.

Kyvykkyyteen voidaan kytkeä myös siihen liittvät liiketoiminnalliset tavoitteet, sekä riskejä ja kustannuksia yms., jopa asiakasryhmiä joitka käyttävät kyvykkyyden tuottamia palveluita.
Mikä on kyvykkyys?
Ratkaisuarkkitehtuuri (Solution Architecture)

Siirtymäarkkitehtuuri (Transition Architecture)

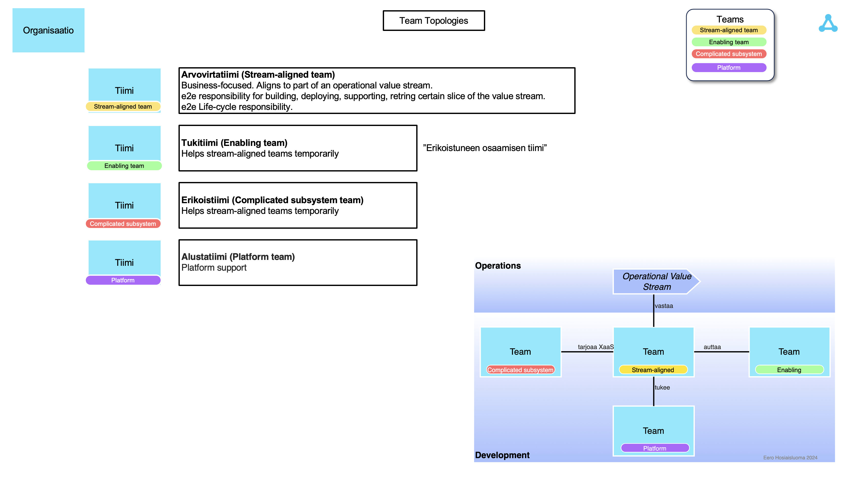
Team Topologies
Lähestymistapa, jonka avulla kehitystiimejä voidaan ryhmitellä.

Esimerkki:

Extrat
Syy-Seuraus / Ongelma-Ratkaisu
Vapaasti sovellettava kuvauspohja syy-seuraussuhteiden analysointiin jne.

Kehittämisen periaatteita

EDGY näkökulmamalli (Facet Model)

EDGY on yksinkertainen, helppo oppia ja käyttää. Se perustuu kolmeen peruselementtiin ja kahteen yhteystyyppiin.
Peruselementit ovat:
- aktiviteetti (Activity),
- objekti (Object) ja
- lopputulos (Outcome).
Kaikki muut elementit (12 kpl) perustuvat näihin.
Yhteystyypit ovat:
- Yhteys/assosiaatio (Link) ja
- Virta (Flow).

Materiaalia

- EDGY Foundations, link
- Enterprise Design Patterns, Wolfgang Goebl, Milan Guenther, Annika Klyver, Bard Papegaaij link
- Service Design
- Visualising Business Transformation
- Top Tasks, Gerry McGovern
- The Milky Way, Cecilia Nordén
EDGY elementtien suhteet
EDGY elementeistä tarkemmin täällä: linkki.

EDGY elementit

Kuvauspohjat
1) Ensin tutustu kuvauspohjien esimerkkeihin pdf-tiedostosta inspiraation lähteeksi: linkki
2) Sitten sovella kuvauspohjia:
Lataa tästä PowerPoint kuvauspohjat
Lataa tästä asiakaslähtöisen kehittämisen kuvauspohjat
Versiot englanniksi täällä: linkki
EDGY välineet
Enterprise Design lähestymistapa ja sen EDGY kuvauskieli ovat Intersection Group -ryhmän kehittämiä.
EDGY kuvauksia voi tehdä useilla eri välineillä:
- Draw.io
- saatavailla ilmainen selainpohjainen versio Diagrams.net, sekä työasema client Draw.io Desktop
- Draw.io tiedostoja voidaan tallentaa ja siirtää XML-muodossa
- Draw.io kuvia voidaan tallentaa eri formaateissa (esim. png, jpg) eli tarkkuustasoilla
- toimii erinomaisesti Confluencen kanssa, jolloin sisältöön voidaan yhdistää tekstiä, kuvia ja taulukoita, lisäksi elementteihin voidaan tehdä linkkejä, joiden avulla voidaan porautua toisiin kaavioihin tai toiseen sisältöön verkkolinkin kautta
- EDGY stencils xml tiedosto siirretään Draw.io kanvaasiin, ja EDGY elementit ovat käytössä
- Miro
- QualiWare (järeä EA-väline repositorioineen)
- BlueDolphin
- Powerpoint (lataa stencilsit täältä: EDGY Tools)
Lisää välinetukea on tulossa
EDGY stencils (+ lots of information) can be found on the Intersection Group’s Enterprise Design with EDGY pages:
- Enterprise Design with EDGY
- EDGY Tools (täältä saat stencils kuvakkeet)
References
[1] Intersection Group pages, https://intersection.group
[2] Enterprise Design with EDGY pages, https://enterprise.design/
[3] EDGY language foundations, book, 2023, (available as pdf), link
[4] EDGY 23 Language Foundations, Online course (4 weeks), Milan Guenther & Wolfgang Goebl, link
[5] Enterprise Design Patterns, Intersection Group book, 2020, (available as pdf), link
[6] EDGY 23 product release, launch on 29th March 2023, webinar recording, Milan Guenther & Wolfgang Goebl, link


Sama englanniksi täällä / same in English here: linkki


— Eero Hosiaisluoma
